The Advanced Jobs & Services Tender & Opportunity Management module enhances the Opportunity management module from standard Business Central.
A Tender is created for each project, multiple (Main) Contractors can subscribe to this Tender and are recorded as Opportunities linked to the Tender.

Each subscriber becomes an Opportunity, linked to Tender.
The Opportunity holds the detailed information of the construction company (contact person, documents, interactions, etc.) and can be followed up individually by one or different Account Managers.
The Calculation of the Project can be done on Tender level, or personalized for a specific Opportunity. This gives the Calculator the possibility to apply individual pricing or even materials for a specific contractor.
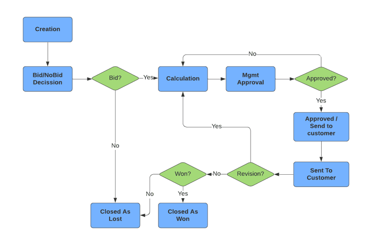
A Sales Cycle is used to browse through the different stages of completing a Tender. A Sales Cycle defines the milestones (stages) that the Tender chronologically works through from creation to closure.
Multiple Sales Cycles can be defined in the system, and the applicable Sales Cycle can be chosen per Tender.

Creation – When creating a new Tender, the system will guide you through a Wizard to capture the necessary data.
Bid/NoBid Decision – Calculating for a Tender can be a costly exercise. It is therefore necessary to evaluate if it is worth the effort or not.
- Bid/NoBid decisions are usually made based on:
- Complexity of the job
- Size of the job
- Current workload vs expected timeframes
When the decision is made to not go ahead with the Tender, it is closed as lost. However, the Lost Reason Code can indicate that it was a NoBid and the Tender Reporting can take this into account.
Calculation – The calculation of the cost and sales budget of the Tender/Opportunity can be done in or outside of 365 Business Central.
Outside Business Central: Due to the complexity of the calculation, you can choose to use a tailored software (Excel, CAD,etc.) Once the calculation is complete it can be uploaded or entered into Business Central (depending on the capabilities of the calculation software) on a summarised (total materials, total labour, total other such as subcontracting) or detailed (materials on item level, labour on resource group level, other costs by subcontractor, etc.)
Inside Business Central – It is also possible to calculate directly in Business Central. In the calculation page, create the WBS (Work Breakdown Structure) as Tasks, and materials, labour, other as Calculation Lines on the page.
Management Approval – During this stage, management will review the calculated pricing and margins. If rework is required, the sales cycle goes 1 step to calculation. It is now possible to change the existing calculation, or create a new calculation based on the original or not.
Approved/Sent to customer – Once management has approved the calculation, the quote can be sent to the customer. The layout of the quote depends on your requirements and can be detailed or summarised. It is also possible to send multiple documents to customer as part of the quote.
Sent to customer – If the customer requires changes to the calculation, it is possible to reset the current stage back to calculation. As per recalculation due to management approval, a new version can be created, or the existing version can be updated. Once completed, the calculation must go through all the steps again (including Management Approval) before the new version can be sent to the customer.
Close Tender – When closing an opportunity (independent of whether the quote was won or lost) a Close Reason Code must be entered. This is required in order to report on the reasons why certain tenders are lost. There are different reason codes for Won and Lost.
Close as won: When closed as won, the system may ask some specific job-related information such as retentions, invoice type, start/end dates. At the end of the closing process, a Job (project) is created based on the tender and the calculation is copied over.
Other functionality on the Tenders/Opportunities
Below is an example of a Tender Card with 2 Calculation Versions and 3 Opportunities.
The highlighted section will be described below explaining some of the functionality on the Tender.

Documents
Each Tender can store documents (Request for Tender, Drawings, Images) linked to it. There are several options for storing these files: embedded in the system, on a file server, in a document management system such as SharePoint.
Below is an example of a Document Structure:

Award Opportunity
Even when the Tender was lost, it is possible to indicate which Construction company (if any) was awarded the project. This is very useful information for reporting.
Calculation Versions
Multiple Calculation Versions are possible within the same Tender. A new version can start from a copy of the previous version or start from new. Only 1 calculation version can be set as “Active” and will be used in the reporting tool. This avoids double-up of budgets due to multiple calculation within the same Tender.
Personalised Opportunities
An Opportunity can be personalised by entering a calculation specifically for that Opportunity within the Tender. This calculation can start as a copy of the Tender Calculation or start from new. Once Personalised, the Opportunity workflow is detached from the Tender, meaning that the Sales Cycle Stage can be different.
Closing Opportunities
It is possible to close an opportunity as lost, while the other Opportunities remain Open. This is to capture the situation where a Construction Company decides not to Tender or withdraw from it. When an Opportunity is closed as won, all linked Opportunities are automatically closed as lost with a predefined Lost Reason Code (e.g. Awarded to other company).
Sites

Sites are used to define the place where the actual work is happening. Quite often, this is different than the corporate address of the customer.
The Tender is following the predefined steps of a workflow, each with its own ToDo’s linked to them.
A sample workflow could be:
Reports are available to provide an overview of all Tenders by Stage, how long they have been in the current Stage, and compare the current stage with the Tender Due Date to indicate urgency of the Tender.
When the Tender is won, a Job is created to follow up the operational transactions (manufacturing, procurement, installation) to successfully complete the job.

At any point in time, the Job Opportunity can be closed as Won or Lost. Winning a Job Opportunity is usually done once the Quote has been sent to the customer and a decision has been made.
Closing a Job Opportunity as Lost can occur when the NoBid decision is made at the beginning of the workflow, at any point when a withdrawal is decided or at the end of the process when the customer did not decide in favour of the customer.
Below screenshots show the process of closing a Job Opportunity as Lost and as Won.
Lost

Won

As you will have noticed, the list of reasons depends whether the Job Opportunity is won or lost.
When multiple clients tender for the same Job Opportunity (Tender), they are registered as Opportunities on the Tender Card.

Documents and interactions can be linked to the Tender and apply for all Opportunities. It is also possible to link Documents and Interactions to an individual Opportunity.
An Interaction is created when contact with the client occurs. This contact can be an email, a phone call or an in-person visit.
The interaction will define when it happened (Date and Time), who was involved (internal as well as external) and a description/comment field to provide a summary of the exchanged information.
As described above, the final step in the Tender workflow is closing the Tender. A Tender can be closed as WON or LOST. The Close Reason Code will give further details on why the Tender was closed under that status. This Reason Code will be used for detailed reporting.
When a Tender is closed as Lost, it remains in the system, it is not deleted. This enables the system to use the Tender in historic reporting and copy the calculation to a similar project.
When a Tender is closed as WON, it will be converted into a Job. From here, the operational actions will take place such manufacturing, purchasing, installation, etc.
The calculation linked to the Tender is copied to the job as the BASE version of the Job. In Fixed Fee jobs, this base calculation cannot be changed anymore.
The Tender itself remains in the system for the same reasons the LOST Tenders are saved.
